我的商务中心
|
修改资料
|
退出登录
通行证:
立即注册
·作品展示
·发布供应信息
·建立画廊(个人)网站
新闻
综合资讯
国际视角
艺术生活
艺术视频
文化
岭南文化
文物天地
艺术期刊
老 照 片
社区
博客
名家
名家官网
名家新闻
名家视频
名家展览
服务
网上店铺
展览展会
求职招聘
艺术知道
培训
专题
当前位置:
首页
»
艺讯
»
活动预告
» 正文
31所艺术院校可自行划2013录取线
发布日期:2013-02-28 浏览次数:
548
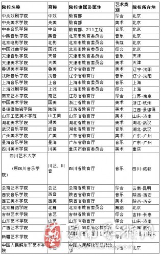
近日,记者从北京教育考试院获悉,中央美术学院、中央戏剧学院等31所独立设置的本科艺术院校可自行划定本校2013年艺术类本科专业分数线和文化考试录取控制分数线。
近日,记者从北京教育考试院获悉,中央美术学院、中央戏剧学院等31所独立设置的本科艺术院校可自行划定本校2013年艺术类本科专业分数线和文化考试录取控制分数线。
这些院校中,除中央美术学院、中央音乐学院、北京电影学院等在京高校外,还包括天津美术学院、上海戏剧学院、南京艺术学院等京外院校。
全国31所独立设置本科艺术类院校:
下一篇:
王受之:设计收藏包括几个方面
上一篇:
“金陵三家”方军、苏尔、王强水墨艺术交流展
[
艺讯搜索
] [ ] [
告诉好友
] [
打印本文
] [
关闭窗口
] [
返回顶部
]
同类艺讯
• 关于举办“友谊、进步,共创未来”——青少年书
• 2023全国书法高级研修班(广州站)
• 关于开展全国中小学书法高级师资认证培训班的通
• 多彩的中华民族——走进湄公河之缅甸
• 铁画银钩绘新篇一一吴山铁字安徽省级非遗传承人
• 政协委员进社区、文化进万家活动在合肥红玫瑰大
• 【特色推荐】——徐善俊钟馗画欣赏
• 2019全国老龄健康周爱心活动在揭阳市惠来县葵潭
• 气脉通古 点染江山——王世勇山水画印象
• 书法家蒋晓钟:一位离休老干部的书法人生
共
0
条 [查看全部]
相关评论
推荐图文
草木传情——侯晓峰花
韩墨现代彩墨中心落户
天津宝德学院第九届创
贾本武,让“感觉主义
推荐艺讯
浙江现代画院艺术家,热心公益事业受好评
抗战老兵杨乃寒追思会暨书画作品回顾展在开封杨乃寒美术馆举办
2016第三届深圳城市艺术博览会盛幕将启
曾迎春画展在798桥艺术空间开幕
中国书画艺术家协会秘书长韦政岳在广西桂林考察写生创作基地
丹青笔墨绘 气韵中国梦
我对当代中国画家的思考
江西突然冒出个书画家——张珍贵书画展序
“老蔡”只是知识分子的缩影--陈宗光个展
“意在笔先”重在倾诉——陇上青年女画家丘宁访谈
点击排行
网站首页
|
关于我们
|
联系我们
|
免责声明
|
版权隐私
|
网站地图
|
友情链接
|
网站留言
|
广告服务
|
岭南地图
|
粤ICP备11062658号-3
岭南艺术网,岭南艺术商家联盟,岭南艺术黄页信息,岭南艺术联盟,岭南艺术爱好者的家园
版权所有
岭南艺术网
Copyright©2008-2010All Rights Reserved 通用网址:
lnarts.com
在线客服:
1437608288